
労災保険特別加入の給付基礎日額とは?設定できる金額や決め方を解説
更新日 / 2026.1.07
個人事業主や中小企業の役員などは、労働者ではないため、原則として労災保険に加入できません。しかし、労災事故の発生状況やリスクなどを考慮して、通常は労災保険に加入できない方も、特別加入制度によって労災保険に加入できるようになっています。
特別加入の際には、給付基礎日額を選択しなければいけません。給付基礎日額は、労災保険の特別加入においてもっとも重要な項目の1つです。
本記事では、給付基礎日額とは何か、設定できる金額や決め方、変更方法などを解説します。
一人親方労災保険に安く入るには?
組合費での比較がおすすめ
一人親の労災保険の特別加入は国が用意した制度であるため、どこの団体からご加入いただいても労災保険料も補償内容も変わりません。そのため比較すべきポイントは団体ごとに違う組合費。
業界最安値で加入したいのであれば、業界最大手の「一人親方労災保険組合」がおすすめ。組合費は月額たったの500円です。
一人親方労災保険組合なら……
- 組合費は業界最安値の月額500円
- 加入証明書は即日発行
労災保険選びに迷ったら、まずは一人親方労災保険組合をチェック。手続きはたったの3分でできるので、これを機会に加入を検討してみてください。

労災保険に特別加入する際に設定する給付基礎日額とは
給付基礎日額とは、労災保険の保険料や補償額を算定する基礎となるものです。通常の労災保険は、労働者の給与をもとに保険料や補償額を算定します。
しかし、労災保険の特別加入の対象となる個人事業主などには給与がないため、通常の方法では算定できません。そこで、特別加入では特例として、給付基礎日額を用いて保険料や補償額を算定します。
給付基礎日額は、下記の16段階にわかれており、特別加入の際に任意の金額を選択します。
- 25,000円
- 24,000円
- 22,000円
- 20,000円
- 18,000円
- 16,000円
- 14,000円
- 12,000円
- 10,000円
- 9,000円
- 8,000円
- 7,000円
- 6,000円
- 5,000円
- 4,000円
- 3,500円
給付基礎日額が高くなるほど保険料が高くなり、補償額も手厚くなります。特別加入の給付基礎日額は、実際の収入に見合ったものを選択しましょう。
なお、給付基礎日額ごとの保険料については、以下の記事で詳しく解説しています。
関連記事
個人事業主の労災保険料はいくら?各種費用や保険給付金額も解説
給付基礎日額による労災保険の補償内容の違い
労災保険には、主に下記の補償があります。
- 療養補償
- 休業補償
- 傷害補償
- 傷病補償年金
- 遺族補償
- 葬祭料
- 介護補償
給付基礎日額をもとに、それぞれの補償内容について解説します。
給付基礎日額によって補償内容が変わらない補償
労災保険の補償の中で、療養補償と介護補償については、給付基礎日額にかかわらず下記の通り補償額が支給されます。

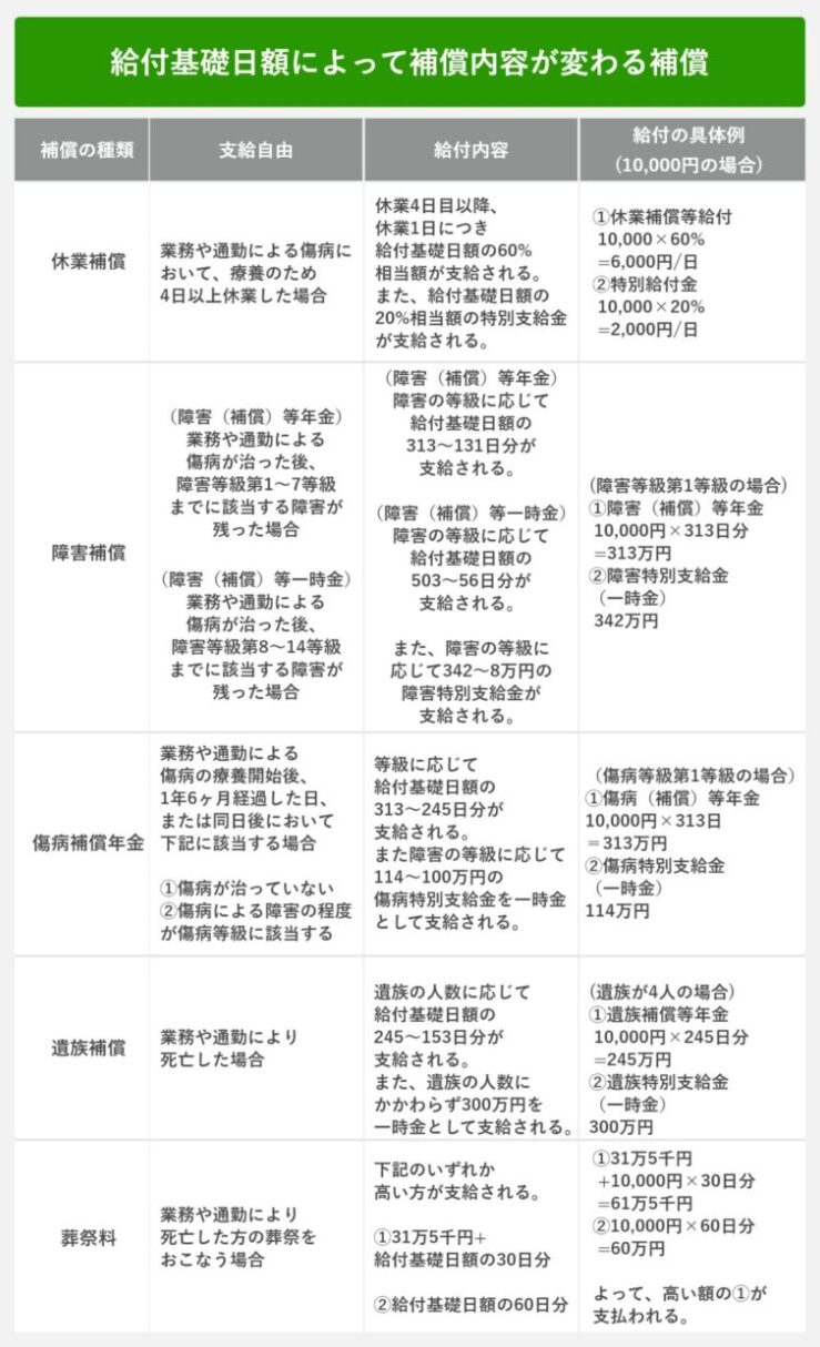
給付基礎日額によって補償内容が変わる補償
下記の補償に関しては、給付基礎日額によって補償額が変わるため注意しましょう。

労災保険の給付基礎日額を変更する方法
労災保険に加入後、給付基礎日額を変更したいと考える方もいるでしょう。給付基礎日額はいつでも変更できるわけではなく、年度更新時に変更可能ですので、加入団体に問い合わせてみましょう。
年度更新時に「給付基礎日額変更申請書」を監督署長経由で労働局長宛てに提出することで、給付基礎日額を変更できます。ただし、変更申請前に災害が発生していた場合、当年度の変更は認められないため注意しましょう。
労災保険に重複加入することで給付基礎日額を合算して補償を受けられる

既定の給付基礎日額の補償のみで問題ない場合がほとんどですが、中には補償が足りない方がいるかもしれません。労災保険は、重複加入によって給付基礎日額を合算した補償が受けられる場合があります。
3つのパターンで、給付基礎日額を合算した補償を受けられるか解説します。
①単一の事業の場合
単一の事業の場合は、複数の団体で特別加入していても、合算した給付基礎日額での補償は受けられません。
たとえば、建設業を営んでいる方が、異なる特別加入団体で労災保険に特別加入していた場合、補償を受けられるのはどちらか1つのみです。
そのため、労災保険に特別加入する場合は1つの加入団体のみに絞り、重複しての加入は避けましょう。
②異なる2つ以上の事業の場合
異なる事業で特別加入している場合は、それぞれの給付基礎日額を合算した補償を受けられます。
たとえば、建設業と運送業それぞれの事業で、給付基礎日額を10,000円に設定して労災保険に特別加入している場合、補償の対象となる給付基礎日額は合算した20,000円です。
③副業として事業を行う場合
中には、労働者として働きながら副業として事業をおこなっている方もいるでしょう。
副業としておこなっている事業で特別加入した場合、労働者としての補償と特別加入の補償どちらも受けられます。
規定の給付基礎日額では補償が足りない場合の対処法
通常、1つの事業のみでは労災保険の重複加入はできません。しかし、既定の給付基礎日額では補償が足りない方もいるでしょう。そのような場合は、労災上乗せ保険への加入がおすすめです。
労災上乗せ保険に加入することで、労災保険の補償をさらに手厚くでき、さまざまな補償を追加で受けられます。既定の給付基礎日額だけでは補償が不安な方は、労災上乗せ保険への加入を検討しましょう。
なお、労災上乗せ保険については以下の記事で詳しく解説しています。
関連記事
労災上乗せ保険とは?一人親方が加入するメリットや加入方法を解説
一人親方労災保険に安く入るには?
組合費での比較がおすすめ
一人親の労災保険の特別加入は国が用意した制度であるため、どこの団体からご加入いただいても労災保険料も補償内容も変わりません。そのため比較すべきポイントは団体ごとに違う組合費。
業界最安値で加入したいのであれば、業界最大手の「一人親方労災保険組合」がおすすめ。組合費は月額たったの500円です。
一人親方労災保険組合なら……
- 組合費は業界最安値の月額500円
- 加入証明書は即日発行
労災保険選びに迷ったら、まずは一人親方労災保険組合をチェック。手続きはたったの3分でできるので、これを機会に加入を検討してみてください。

労災保険に特別加入する際は適正な給付基礎日額を設定しよう
給付基礎日額は、労災保険に特別加入する際にかならず設定する金額です。労災保険の保険料や補償額に関わるため、自身の収入を踏まえて適切な金額を選びましょう。
労災保険の特別加入は、1つの事業に対して重複加入してもどちらか1つの補償しか受けられません。規定の給付基礎日額では補償が足りない場合は、労災上乗せ保険への加入を検討しましょう。
一人親方労災保険に安く入るには?
組合費での比較がおすすめ

一人親の労災保険の特別加入は国が用意した制度であるため、どこの団体からご加入いただいても労災保険料も補償内容も変わりません。そのため比較すべきポイントは団体ごとに違う組合費。
業界最安値で加入したいのであれば、業界最大手の「一人親方労災保険組合」がおすすめ。組合費は月額たったの500円です。
一人親方労災保険組合なら……
- 組合費は業界最安値の月額500円
- 加入証明書は即日発行
労災保険選びに迷ったら、まずは一人親方労災保険組合をチェック。手続きはたったの3分でできるので、これを機会に加入を検討してみてください。

監修者からメッセージ

一人親方労災保険組合顧問覺正 寛治かくしょう かんじ
一人親方に安心安全を提供したい
静岡大学法経学科を修業後、1977年4月に労働省(現厚生労働省)入省。2002年に同省大臣官房地方課課長補佐(人事担当)、2004年に同省労働金庫業務室長を歴任し、2007年に同省鹿児島労働局長。退官後、公益財団法人国際人材育成機構の常務理事、中央労働金庫の審議役を経て、2017年4月に現職。
厚生労働省では「地下鉄サリン事件」「阪神淡路大震災」「単身赴任者の通勤災害」の労災認定や「過労死認定基準」の策定などを担当し、労災保険制度に明るい。一人親方労災保険組合顧問としては、一人親方が安心安全に働けるよう、これまで培った労災関係業務や安全衛生業務の経験を生かして労災保険特別加入制度の普及や災害防止活動に取り組んでいる。

一人親方労災保険組合の労災保険特別加入手続き対象地域
| 北海道 | 北海道、青森 |
|---|---|
| 東北 | 宮城、岩手、秋田、山形、福島 |
| 関東 | 東京、神奈川、千葉、埼玉、群馬、茨城、栃木、静岡、山梨 |
| 中部 | 長野、新潟、富山、岐阜、愛知 |
| 北陸 | 石川、福井 |
| 関西 | 大阪、兵庫、京都、奈良、和歌山、滋賀、三重、鳥取、岡山 |
| 中国 | 広島、山口、島根 |
| 四国 | 愛媛、徳島、香川、高知 |
| 九州 | 福岡、佐賀、長崎、熊本、大分、宮崎、鹿児島 |
| 沖縄 | 沖縄 |



